编辑推荐:
腺相关病毒血清型众多(12种),不同血清型对不同组织亲和性不同,因此在具体科学研究中,以下问题往往困扰着广大科研工作者:选择何种血清型?如何注射?注射多少病毒?注射部位如何选择?注射多久检测?本文就常见的注射部位和方法做一个简单的归纳,希望能够为大家提供一个概念和思路。
腺相关病毒属于微小病毒科(parvovirus),为无包膜的单链线状DNA病毒,基因组大小约4.7kb。利用腺相关病毒可以将外源基因转入动物组织和细胞中,具有安全性高、免疫原性低、宿主范围广、表达稳定等多种优点,广泛应用于动物体内研究。
腺相关病毒血清型众多(12种),不同血清型对不同组织亲和性不同,因此在具体科学研究中,以下问题往往困扰着广大科研工作者:选择何种血清型?如何注射?注射多少病毒?注射部位如何选择?注射多久检测?本文就常见的注射部位(大脑、视网膜、肝脏、心脏和动脉、肺脏、肾脏、肌肉、肠)和方法做一个简单的归纳,希望能够为大家提供一个概念和思路。
一、大脑
大脑组织常用血清型有AAV1,AAV2,AAV5,AAV8和AAV9,其中神经组织常见的血清型有AAV2,AAV5和AAV8。对大脑组织而言,AAV5应用范围更广,AAV8更有效(值得注意的是,在猴子的神经组织中,AAV5更有效)。从作用效果上看,AAV8大于AAV1。
针对大脑组织不同部位,AAV不同血清型靶向性有所差异:
1) 海马组织:AAV9比AAV8更有效;
2) 神经组织不同的细胞,不同血清型靶向性不同:如神经元常用的血清型有AAV1、AAV2、AAV5和AAV9;星形胶质细胞和少突胶质细胞常用的血清型有AAV1和AAV5。
总体而言,在所有组织中,AAV2适用性最广并在脑部组织也有所体现,例如其可以达到大脑组织75%的区域。AAV2、AAV5、AAV8和AAV9也比较常见,应根据不同组织进一步慎重选择,在此介绍几种特例:
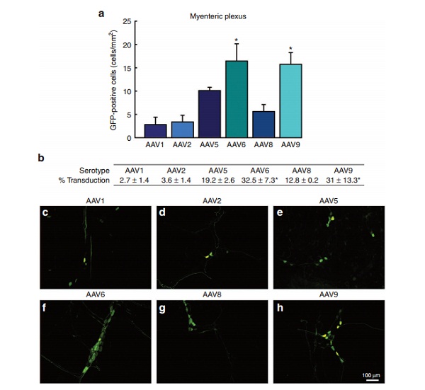
1、肠神经系统(Enteric Nervous System ENS),是由神经细胞组成的复杂网络,遍布整个肠胃消化管道。其神经元的数量和脊髓相当(约1亿个神经细胞)。该神经系统在人体躯干下部,属于迷走神经,以薄层的形式分布于消化肌之间,调节消化。常用AAV5、AAV6、AAV8 和 AAV9。AAV6对肠神经胶质和神经元有一定的靶向性。注射部位可以选择降结肠,注射量和滴度: 滴度为1.3 × 1012GC/ml的病毒注射5 μl即可,检测时间:注射后2周开始表达,2-6周均有检测。
2、脑组织常见的血清型为AAV9,注射方法:左心室注射或者侧脑室注射,注射剂量和滴度:选择滴度为0.5–4.0 × 1011GC/ml的病毒液,稀释成100μl,注射两周之后(14d)开始检测。下图为一些脑部组织注射情况:
Fig1. Transduction and phenotyping of transduced cells in the cerebral cortex
Fig2. Transduction of cells in the hippocampal formation.
Neuroscience 138 (2006) 501–510
Fig3. Transduction efficiency of recombinant adeno-associated virus (AAV) in the myenteric plexus (MP) of the enteric nervous system:a comparison across serotypes 1, 2, 5, 6, 8, and 9
Fig4. Neuronal tropism of recombinant adeno-associated virus (AAV) transduction in the submucosal plexus (SMP): serotypes 1, 2, 5, 6,8, and 9.
Molecular Therapy vol. 23 no. 3 mar. 2015
二、视网膜
视网膜组织常用血清型有AAV1、AAV2和AAV5。视网膜组织由于其特殊性,因而有自身的特点:注射成功率20-30%,容易造成视网膜炎症和损伤,注射完需要使用1%阿托品(和少量新霉素、多粘菌素B硫酸盐和地塞米松眼膏施用于眼睛,延长瞳孔扩张时间,减少腺体分泌,减少炎症反应),连续使用3-5d。其常用的注射量为0.5μl,病毒滴度1.5x107GC/ml。常用注射方法:视网膜下注射或者玻璃体注射。
但不同血清型又有不同特点:AAV1主要作用于视网膜上皮细胞,注射后2-4周可以检测;AAV2主要作用于感光细胞、视网膜上皮细胞和玻璃体,AAV2玻璃体注射后分布广泛,2-4周可以检测; AAV5可作用于视网膜上皮细胞和感光细胞,在感光细胞中表达AA5>AAV2,2-4周检测。下图为一些视网膜组织的注射情况:
Fig 5. AAV added to the retinal ganglion cell surface in culture vs. intravitreal injection in vivo.
Vision Research 48 (2008) 377–385
三、肝脏
对肝脏而言,主要的腺相关病毒载体有:AAV2、AAV5、AAV7 和AAV8,其中AAV7 和AAV8的效率是AAV2的10-100倍。注射部位常选择门静脉、外周静脉和尾静脉。注射病毒滴度一般选择8×1010-2×1012(GC/kg)(人、灵长类);1×1011GC/只鼠,稀释成50-100μl进行尾静脉注射;注射后2周之后可以检测。下图为肝脏注射的一些情况:
Fig 6. In vivo vector specificity analysis
四、心脏和动脉
对心脏和动脉而言,常用载体有:AAV1、AAV6、AAV8 和AAV9。其中 AAV2、AAV5、AAV7也可以使用,但是表达比较慢,3个月后表达量才能与AAV1、AAV6表达量相当。所有血清型中AAV8和AAV9最有效,2个月左右其表达量达到最高。常见的注射部位为冠状动脉、主动脉、心肌和尾静脉。注射病毒滴度为1.9×1011-1012GC/ml,稀释成100μl-250μl (大鼠剂量稍高于小鼠)注射;但是对于心脏原点注射而言,常采用1010GC/ml病毒滴度,稀释成20μl使用。检测时间:一般在2周之后可以检测。下图为注射的一些情况:
Biodistribution of LacZ expression and vector genomes 4 weeks after direct injection of 5 ×1011 vg of AAV8- and AAV9-CB-LacZ into the rat heart., heart; Li, liver; Lu, lung; Br, brain; Te, testis; Ki, kidney; Sp, spleen; St, stomach; Ga, gastrocnemius.
HUMAN GENE THERAPY 19:1359–1368
五、肺脏
肺脏常用的腺相关病毒载体有AAV1、AAV2、AAV5、AAV6和AAV9。由于肺脏表面唾液酸受体分布比较多,因此AAV5型比较常用;相比之下AAV2和AAV6转导效率相当。常见的注射方式有滴鼻、雾化吸入或气管内注射,注射病毒滴度为1012GC/ml,稀释成3μl,注射完之后2周可以检测表达情况。下图为注射的一些情况:
Histochemical detection of AP expression in mouse lungs 1 month after vector exposure.
JOURNAL OF VIROLOGY, Feb. 2000, p. 1524–1532
六、肾脏
肾脏常用载体有AAV2、AAV8 和AAV9。注射病毒的滴度一般选择1-5×1011GC/ml,稀释成50-200μl注射。常见的注射部位有肾动脉、肾静脉和左髂脉、腹主动脉,注射完2周之后可以检测表达情况。下图为注射的一些情况:
In vivo long-term transduction by AAV serotype 2 vector into the rat kidney.
Nephron ExpNephrol 2004;96 :e119–e126
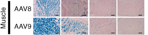
七、肌肉
肌肉组织常用血清型有AAV2、AAV8 和AAV9。其中AAV8、AAV9最常用,心肌、胰腺和肾上腺也是如此。骨骼肌分为快速和慢速肌纤维,AAV2常作用于慢速肌纤维;AAV6则对二者都有效。对不同年龄阶段的鼠,注射剂量有所不同:幼鼠选择的病毒量为 7×1010-1.2×1011GC/g;成年鼠选择的病毒量为3.5 ×1011 -7×1012GC/只;但是低剂量的AAV9不能到达所有心肌细胞。下图为注射的一些情况:
Transduction of muscle fibersby different AAV serotypes.
J Gene Med 2005; 7: 442–451.
Representative photomicrographs of sections of skeletal muscle
MOLECULAR THERAPY Vol. 14, No. 1, July 2006
八、肠
肠组织常用血清型有AAV1、AAV2 和AAV5。常见的注射方式有口服、灌肠、腹腔注射、肠系膜动脉注射。一般选择注射滴度1×1011GC/ml,稀释成100μl(PBS或者稀释液稀释)使用,注射2周后可以检测。
参考文献:
1. Weinberg, M.S., R.J. Samulski, and T.J. McCown, Adeno-associated virus (AAV) gene therapy for neurological disease. Neuropharmacology, 2013. 69: p. 82-8.
2. Iwata, N., et al., Global brain delivery of neprilysin gene by intravascular administration of AAV vector in mice. Sci Rep, 2013. 3: p. 1472.
3. Pang, J.J., et al., Comparative analysis of in vivo and in vitro AAV vector transduction in the neonatal mouse retina: effects of serotype and site of administration. Vision Res, 2008. 48(3): p. 377-85.
4. Lisowski, L., et al., Selection and evaluation of clinically relevant AAV variants in a xenograft liver model. Nature, 2014. 506(7488): p. 382-6.
5. Wang, L., et al., Sustained expression of therapeutic level of factor IX in hemophilia B dogs by AAV-mediated gene therapy in liver. Mol Ther, 2000. 1(2): p. 154-8.
6. Nathwani, A.C., et al., Safe and efficient transduction of the liver after peripheral vein infusion of self-complementary AAV vector results in stable therapeutic expression of human FIX in nonhuman primates. Blood, 2007. 109(4): p. 1414-21.
7. Manno, C.S., et al., Successful transduction of liver in hemophilia by AAV-Factor IX and limitations imposed by the host immune response. Nat Med, 2006. 12(3): p. 342-7.
8. Palomeque, J., et al., Efficiency of eight different AAV serotypes in transducing rat myocardium in vivo. Gene therapy, 2007. 14(13): p. 989-997.
9. Vassalli, G., et al., Adeno-associated virus (AAV) vectors achieve prolonged transgene expression in mouse myocardium and arteries in vivo: a comparative study with adenovirus vectors. International Journal of Cardiology, 2003. 90(2-3): p. 229-238.
10. Bish, L.T., et al., Adeno-associated virus (AAV) serotype 9 provides global cardiac gene transfer superior to AAV1, AAV6, AAV7, and AAV8 in the mouse and rat. Human gene therapy, 2008. 19(12): p. 1359-1368.
11. Halbert, C.L., et al., Repeat transduction in the mouse lung by using adeno-associated virus vectors with different serotypes. Journal of virology, 2000. 74(3): p. 1524-1532.
12. Takeda, S., et al., Successful gene transfer using adeno-associated virus vectors into the kidney: comparison among adeno-associated virus serotype 1-5 vectors in vitro and in vivo. Nephron Exp Nephrol, 2004. 96(4): p. e119-26.
13. Qi, Y.F., et al., Comparison of the transduction efficiency of tyrosine-mutant adeno-associated virus serotype vectors in kidney. Clin Exp Pharmacol Physiol, 2013. 40(1): p. 53-5.
14. The potent dial of adeno-assoc iated viral vectors for gene delivery to muscle tissue. Expert Opin Drug Deliv., 2014. 11(3).
15. Z Wang1, H.-I.M., 3, J Li1, L Sun1, J Zhang1 and X Xiao1,2, Rapid and highly efficient transduction by doublestranded adeno-associated virus vectors in vitro and in vivo. Gene Therapy, 2003. 2003(10): p. 2105—2111.
16. Polyak, Steven, et al. "Gene delivery to intestinal epithelial cells in vitro and in vivo with recombinant adeno-associated virus types 1, 2 and 5." Digestive diseases and sciences 53.5 (2008): 1261-1270.
17. Polyak, S., et al., Gene delivery to intestinal epithelial cells in vitro and in vivo with recombinant adeno-associated virus types 1, 2 and 5. Digestive diseases and sciences, 2008. 53(5): p. 1261-1270.
